Istio 是当今最流行的开源服务网格。它由控制平面和数据平面构成,其架构如下,图片摘自 istio官网
位于图中下半部分的控制平面负责配置、服务信息、证书等资源的下发。位于上半部分的数据平面关注业务之间的通信流量;传统服务网格通过代理的方式拦截所有的业务网络流量,代理需要感知到控制平面下发的配置资源,从而按照要求控制网络流量的走向。
在 Istiod 环境中,其控制平面是一个名为 istiod 的进程,网络代理是 envoy 。istiod 通过监听 K8S 资源 例如Service、Endpoint 等,获取服务信息,并将这些资源统一通过 XDS 协议下发给位于数据平面的网络代理。envoy 是一个独立的进程,以 sidecar(边车)的形式伴随业务应用 Pod 运行,他与应用进程共用同一个主机网络,并通过修改路由表的方式,劫持业务应用的网络流量。
Service Mesh 可以解决微服务场景下的众多问题,随着集群规模的扩大与业务复杂度的增长,基于原生 k8s 的容器编排方案将会难以应付,开发人员不得不面对巨大的服务治理挑战。而 Service Mesh 很好地解决了这一问题,它将服务治理需求封装在了控制平面与代理中,业务开发人员只需要关注于业务逻辑。在应用部署之后,只需要运维人员通过修改配置,即可实现例如故障恢复、负载均衡、灰度发布等功能,这极大地提高了研发和迭代效率。
Istio 的 sidecar 通过容器注入的形式伴随业务应用进程的整个生命周期,对于业务应用是毫无侵入的,这解决了业务应用可迁移、多语言、基础架构耦合等问题。但这也带来了高资源消耗、请求时延增长的问题。
Service 为服务治理提供了一个很好的思路,将基础架构与业务逻辑解耦,让应用开发人员只需关注业务。另一方面,由于 sidecar 的弊端,我们可以考虑使用 sdk 的形式,来替代 sidecar 支撑起数据平面。
无代理服务网格,是近几年提出的一个新的概念,isito、gRPC、brpc 等开源社区都在这一方向进行了探索和实践。无代理服务网格框架以 SDK 的形式被业务应用引入,负责服务之间的通信、治理。来自控制平面的配置直接下发至服务框架,由服务框架代替上述 sidecar 的功能。

服务框架(SDK)的主要能力可以概括为以下三点:
优点:
缺点:
总体来讲,Proxyless 架构以其高性能、高稳定性的特点,更适合与生产环境使用。
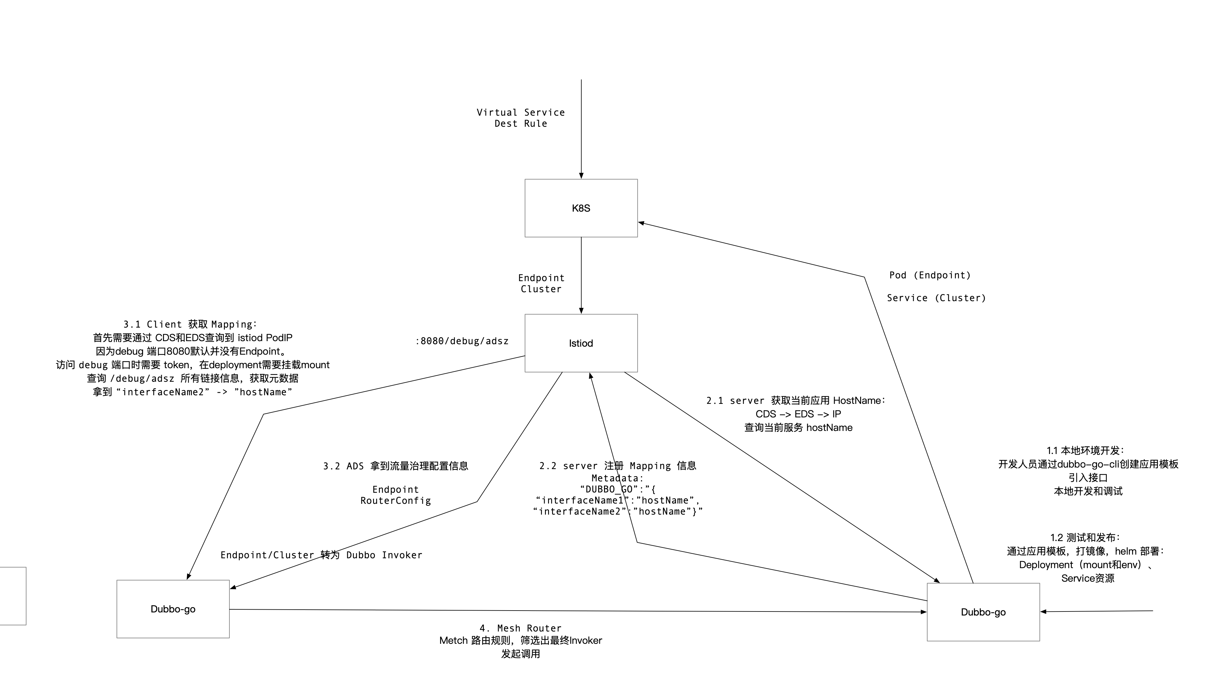
Dubbo-go 本身拥有可扩展的服务注册发现能力,我们为 service mesh 场景适配了注册中心的实现。开发人员可以将 dubbo-go 应用的信息注册在 istiod 控制平面上。客户端应用可以查询已经注册的接口数据,完成服务发现过程。

开发人员全程只需要关注接口即可,完全无需关心主机名和端口信息。即服务端开发者只需要实现pb接口,使用框架暴露出来;客户端开发者只需要引入pb接口,直接发起调用即可。
Dubbo-go 拥有路由能力,通过 xds 协议客户端从 istiod 订阅路由配置,并实时更新至本地路由规则,从而实现服务的管理。Dubbo-go 兼容 istio 生态的流量治理规则,可以通过配置 Virtual Service 和 Destination Rule,将打标的流量路由至指定子集,也可以在灰度发布、切流等场景进行更深入地使用。
dubbogo-cli 是 Apache/dubbo-go 生态的子项目,为开发者提供便利的应用模板创建、工具安装、接口调试等功能,以提高用户的研发效率。
详情可以参阅 【dubbogo-cli 工具】
前文介绍到了通过接口级服务注册发现的优势,即开发人员无需关心下游主机名和端口号,只需要引入接口存根,或实现接口,通过框架启动即可。
我们在 k8s 集群内部署 istio 环境,分别测试了 sidecar 模式的 gRPC 服务调用和 Proxyless 模式的 dubbo-go 应用服务调用。发现 proxyless 在请求耗时方面比 sidecar 模式少一个数量级,即性能提升十倍左右。
Dubbo-go 是一个横跨多个生态的服务框架。
mesh 生态
开发人员可以使用 Dubbo-go 进行应用开发的同时,使用 istio 生态所提供的强大能力。
gRPC 生态
Dubbo 生态